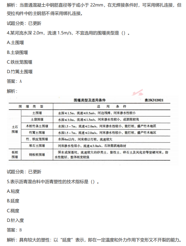
2022年二建《市政实务》真题及解析1-10题(2天3科)
2022年二级建造师考试时间为6月11日、12日,考试分2种形式进行,第一种为1天考3科,第二种为2天考3科,分2天进行。为帮助考生考后及时估分对答案,特为大家整理了2022年二级建造师《市政实务》真题及解析1-10题(2天3科)。届时会及时更新相关信息。
2022年二级建造师《市政实务》真题及解析1-10题(2天3科)





2022年二级建造师《市政实务》考试估分入口:点击进入
扫描下方二维码关注优路教育二级建造师微信公众号,及时获取二建报考资讯。



我的课程
我的订单
我的消息
听课指南




