浙江2021年一级建造师考试报名流程参考
2020年一级建造师考试已经圆满结束,不少考生已经开始备战2021年新一轮考试了。为了帮助考生届时顺利报名参考,优路教育特整理了浙江2021年一级建造师考试报名流程,助大家提前做好准备。
目前2021年一级建造师报考流程暂未公布,各位考生可先参考2020年浙江一级建造师考试报名流程:
报考流程和注意事项
(一)一般情况报考流程报考人员于7月13日至22日,登录浙江人事考试网,通过链接或直接登陆中国人事考试网,按告知承诺制的有关要求,一次性完成报名和交费流程。
1.未注册(首次报考)的人员,先如实注册个人信息(如姓名、学历学位、身份证号和手机号、电子邮箱等)。注册成功后,上传本人电子证件照(照片处理工具和方法见浙江人事考试网首页的“办事指南”栏目)。在线核验通过后(一般24小时后),报考人员再次登陆网报系统,在阅读《承诺制告知书》和《报考须知》后,再进入报考信息录入界面,进一步填报完善个人信息(如专业工作年限、所学专业、工作单位与地址、专业技术等级或职称等),并正确选择报考信息(如考试级别、专业、科目、5报名点等)。
2.已注册的报考人员,在登陆网报系统后,直接填报个人信息(如姓名、学历学位、身份证号和手机号、电子邮箱等),在线核验通过的(一般24小时后),再按以上流程完成报名(再次登陆网报系统后填报的内容与步骤同上)。
3.填报完相关信息后,系统生成《专业技术人员资格考试报名证明事项告知承诺制报考承诺书》电子文本,由报考人员本人签署并提交(不允许代为承诺)。承诺书电子文本可下载保存。
4.再次对报考信息进行认真检查,在确认所填报、选择和上传的信息准确无误后,再点击“确认”或下载打印“报名表”(打印的“报名表”无需单位审核和提交,供报考人员留存备查)。
5.在点击“确认”或下载打印“报名表”后,在线交纳考试费用,交费成功即为报考成功。交费时可用同一账户逐一为多人支付,但要注意一一对应报考人员交费,以免错交费和漏交费。在试卷预订后或属虚假承诺被取消报考资格的,已交费用不予退还。
(二)特殊情况的报考处理在报考过程中,如有以下特殊情况,按相应方法处理。
1.对于2002年以前大专以上学历、2008年以前学士以上学位、国(境)外学历学位等报名,无法在线核验的,须上传的相应学历学位证书图片后,方可继续完成上述报考流程。
2.对于在资格考试中有违纪行为被记入诚信档案库还在记录期内的报考人员,不适用告知承诺制,须联系我院作出相应设置后,方可继续完成上述报考流程(同时须打印报名表并保存,用于成绩全部合格后到现场审查)。
3.对于使用我国居民身份证报名但信息在线核验未通过的,以及使用非我国居民身份证件无在线核验的,须联系我院查明情况处理。
4.在档案库中有合格成绩的老考生,若不符合报考条件的,按考试报名无效处理。如因年限问题不符合报考条件的,不符合报考年度之前的合格科目按成绩无效处理。
(三)准考证打印和参加考试报考成功的考生可于9月14日至18日登录浙江人事考试网在线打印准考证,按准考证规定的时间、地点和要求参加考试。若发现准考证信息有误,应在考前联系所在市人事考试机构处理。
(四)网上告知承诺报考注意事项
1.由于个人身份和学历信息提交在线核验,且需经24小时后才能再次登陆报名系统报名,因此提醒广大报考人员要预留足够的报名时间(尽早报名)。
2.报名期间,若发现报考信息有误,在未点击“确认”前,报考人员可点击“信息维护”自行进行修改。在点击“确认”或打印“报名表”后则不能再自行修改,若需修改须联系我院处理。
3.如属报考人员传错照片、填错个人信息(如姓名、身份证号、手机号)、选错报考信息(如考试专业、级别、考区和报名点)、未交费或错交费、不符合报考条件等原因,影响参加考试、答卷评阅、通信联络、资格复核、证书制发与使用的,由报考人员自负责任。省部属单位定义,请见浙江人事考试网首页的“办事指南”栏目。根据报名规则和疫情防控要求,要求报考人员在户籍地或工作所在地报考(即:网上所选“考区”必须是户籍地或工作所在地)。
4.特别提示。报考流程中所有的设置或操作,均不属于考前报考资格认定,对于应试科目全部合格的考生,还须进行考后报考资格复核,报考信息经复核未通过的,合格成绩无效。其中,对于不适用于告知承诺制的考生,或复核部门认为上传的学历证书材料存在疑问的考生,还须到现场审核。报考技术咨询电话:0571-88396764、88396765。
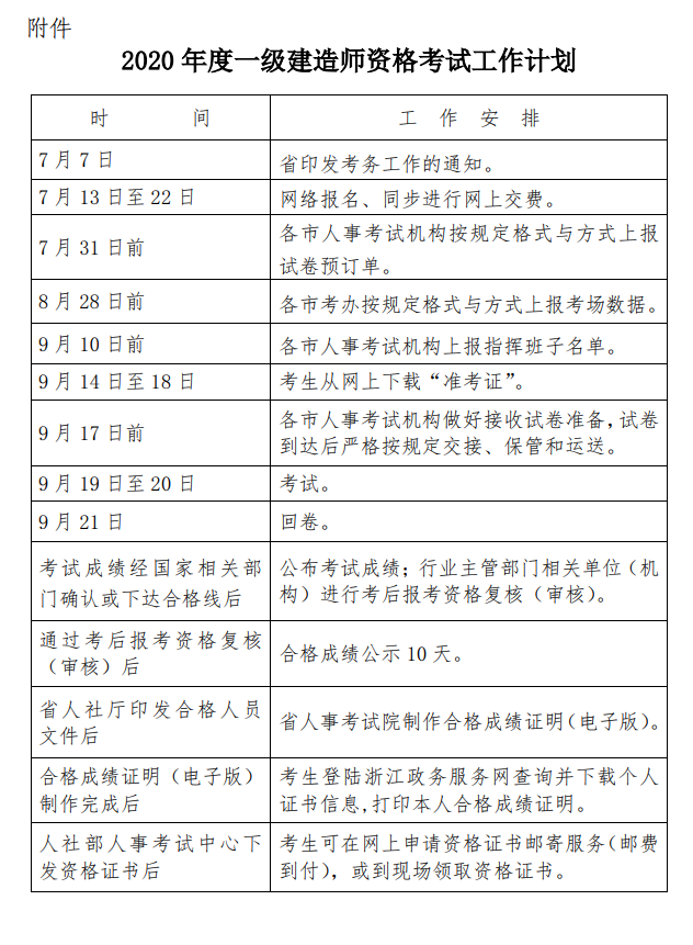
附件:2020年度一级建造师资格考试工作计划



我的课程
我的订单
我的消息
听课指南




