2021年一建《工程法规》考试真题及答案解析(21-30题)
2021年一级建造师考试时间为9月11日、12日,为帮助考生考后及时估分对答案,优路教育为大家整理了2021年一级建造师《工程法规》考试真题及答案解析(21-30题),考生可以作为参考。
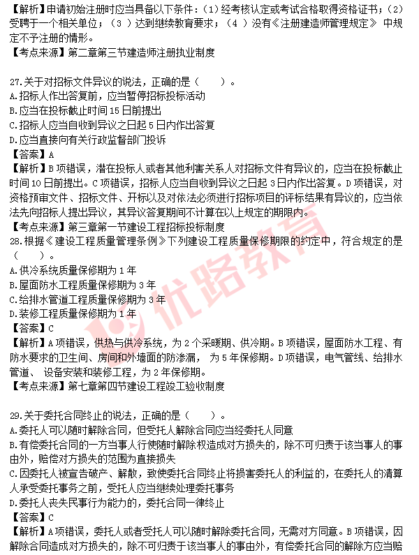
2021年一级建造师《工程法规》考试真题及答案解析图文版




立即观看>>2021年一级建造师《工程法规》考试真题解析直播入口
点击进入>>2021年一级建造师《工程法规》考试估分入口
2021年一级建造师考试时间为9月11日、12日,为帮助考生考后及时估分对答案,优路教育为大家整理了2021年一级建造师《工程法规》考试真题及答案解析(21-30题),考生可以作为参考。
2021年一级建造师《工程法规》考试真题及答案解析图文版




立即观看>>2021年一级建造师《工程法规》考试真题解析直播入口
点击进入>>2021年一级建造师《工程法规》考试估分入口
一级建造师备考:优路一人一课Pro助力科学规划,攻克各科难关
2025-11-22
2026一建备考如何实现突破?优路一人一课Pro打造专属备考秘籍
2025-11-22
2026一建备考如何突破瓶颈?优路一人一课专项+错题总结来助力
2025-11-22
一建考试难度攀升:从备考到提分,优路一人一课伴你前行
2025-11-22
2026年备考如何实现减负?优路教育一人一课Pro升级给出答案
2025-11-21
优路助力一建考生备考,2026年一人一课Pro全新来袭
2025-11-21
26年一建零基础备考迷茫?一人一课Pro为你导航,攻克备考难关
2025-11-21
一人一课真私教!26年一级建造师基础差,精准聚焦破难题
2025-11-20
2026一建零基础备考利器:一人一课Pro升级,精准破解备考难题
2025-11-20
一人一课重磅升级!26年一级建造师上班族备考,优化学习路径
2025-11-20
一建上班族备考没时间?一人一课破痛点,适配碎片化学习!
2025-11-19
薄弱点太多?26年一建一人一课定位薄弱,理清知识“脉络”
2025-11-19