2020年全国专利代理师考试报名流程有哪些?
专利代理师:代理他人进行专利申请和办理其他专利事务,取得一定资格的人,专业代理人的具体业务大致分为提供专利咨询、代办申请手续、维持专利有效、担任诉讼代理人等。
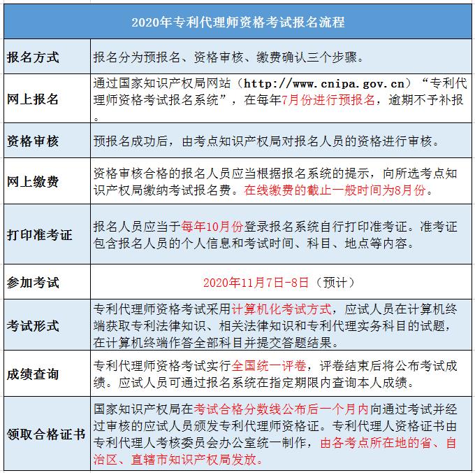
从专利代理师考试选拔机制来看,根据相关规定,专利代理师资格考试,必须是年满18岁(对上限暂时没要求),理工科专业大专以上学历的人群才能报名考试。为加强知识产权服务业发展,增强知识产权服务业对创新创业和产业转型审计的支撑作用,越来越多地区开始对通过专利代理师考试的人员实施资金奖励政策,奖金一般是几千元到几万元不等。如此诱人的条件下,专利代理师的报名流程有哪些呢?


编辑推荐:


我的课程
我的订单
我的消息
听课指南




